400-0000-0000
网站首页 > 产品中心
查看分类

LIS检验系统

微信扫码咨询

微信扫码咨询
立即咨询 400-870-3080 返回

产品详情

嘉佑科技LIS系统特点:

★ 条形码处理方式全流程的支持,打造全自动实验室。

★ 开放的接口架构,与医院HIS系统无缝联结。

★ 特有的漏费管理流程,避免小收费大检查现象,坚决杜绝漏费情况。

★ 财务趋势分析,工作量分析统计,准确了解实验室收支状况。

★ 仪器管理,详细记录检验仪器工作状态、维护日志、检修日志等信息。

★ 实时工作监察,准确掌握每一个检验医生、每一台检验设备的工作状态。

★ 严格的权限控制,灵活的权限分配方法,支持以角色的形式来定义不同的用户权限。

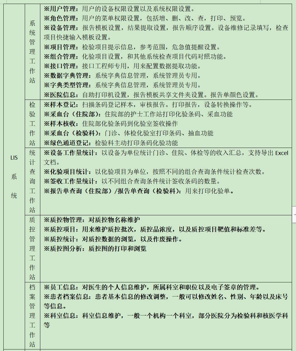
嘉佑科技LIS系统产品功能模块:

 

上一个:PACS影像系统
下一个:微信平台
关键词:
联系我们

全国服务热线

400-870-3080

售前电话:18901170851

售后电话:18910782081

地址:北京市海淀区信息路甲28号10层A座10B